一、 背對未來的哲學介入
在當代原住民表演藝術的場域中,長久以來存在著一種對於「真實」的焦慮拉鋸:一端是試圖將傳統祭儀樂舞封存為靜態遺產的「保存論」,另一端則是為了迎合觀光凝視或西方審美而進行的「符號化融合」。然而,TAI身體劇場(TAI Body Theatre)的實踐並未滯留於這兩者的辯證,而是開啟了一場更為基進的「身體轉向」。這場轉向不只關乎美學形式的革新,更是一次關於「存在」的哲學追問:在現代性的裂隙中,原住民的身體該如何站立?
透過長達兩年的田野調查,創造了超過80組源自部落勞動、狩獵與行走的步伐,並將其提煉為一套包含動作的「腳譜」路徑。這套體系不是對過去的單純復刻,而將一種將身體視為「動態檔案」的身體編織。試圖指出,TAI身體劇場的核心在於提出了一種「逆向的時空觀」,透過對太魯閣族(Truku)傳統宇宙論的當代詮釋,將舞者的身體轉化為連接斷裂歷史與未知未來的織布機。
二、 認識的翻轉:Brah 與 Bukuy 的時空辯證
要理解腳譜的運作邏輯,首要之務是懸置現代社會習以為常的線性時間觀。在太魯閣族的文化語境中,時間的流向與空間的方位呈現出一種獨特的對應關係:「前」(Brah)指涉的是「過去」,因為過去是已發生、可見且具備清晰經驗紋理的;反之,「後」(Bukuy)則指涉「未來」,代表著身後那片尚未發生、不可見且充滿風險的未知領域。
這種「面向過去,背對未來」的時空圖景,徹底重構了我們對腳譜動作的解讀。當舞者在舞台上執行看似簡單的前後移動時,實則進行著一場複雜的歷史操演:
- 向前的凝視(Brah): 腳譜中頻繁出現的「向前踩踏」(如腳譜1、5、7),不再是邁向新世界的進步隱喻,而是一種「回歸」。舞者將視線(Dowriq)投向前方,是在凝視祖先確立的規範(Gaya)。這種視覺上的確認帶來了心理的穩固,如同將身體「種」入已知歷史的土壤中,藉此獲得支撐重量的基座。
- 向後的試探(Bukuy): 相對地,當腳譜指令要求「向後踩踏」(如腳譜2、6、8)時,視覺功能失效,身體進入了聽覺與觸覺主導的感官世界。舞者必須依賴背脊的感知與腳底對地面的探測,小心翼翼地退入未知的未來。這種動作形態具象化了原住民在面對現代性衝擊時的生存處境,前方熟悉的參照體系逐漸崩解,主體必須在盲視中,憑藉著對土地的信任與直覺,倒退著進入現代世界。
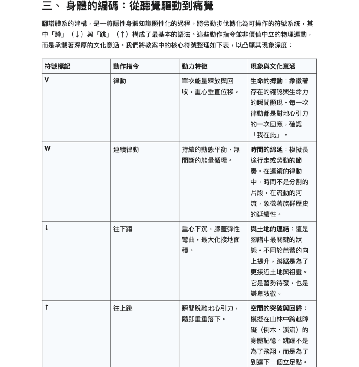
三、 身體的編碼:從聽覺驅動到痛覺
腳譜體系的建構,是一將隱性身體知識顯性化的過程。將勞動步伐轉化為可操作的符號系統,其中「蹲」(↓)與「跳」(↑)構成了最基本的語法。這些動作指令並非價值中立的物理運動,而是承載著深厚的文化意涵。我們將教案中的核心符號整理如下表,以凸顯其現象深度:

與西方芭蕾舞追求向上抗拒地心引力的美學截然不同,腳譜中的「蹲」是為了最大化與土地的接觸面積,是謙卑的蓄勢;而「跳」則源自山林中跨越倒木與溪流的身體記憶,目的不在飛翔,而在於尋找下一個穩固的立足點。
聽覺技術與共振身體
值得注意的是,這套身體技術的核心驅動力並非視覺模仿,而是「聽覺」。瓦旦·督喜曾提及在火車上聽到車輪撞擊聲而引發身體律動的「原初時刻」,這揭示了腳譜的本質:動作是由聲音召喚的。
為了深入理解腳譜如何將源自勞動現場的聲音轉化為舞蹈動作,下表展示了語音符碼、源頭技術與時空意涵的轉譯關係:

在訓練中,舞者被要求將身體轉化為一個共鳴箱。這種「人—聲—環境」的共振迴路,打破了表演者與外部空間的界線。
痛覺作為認識論
此外,腳譜訓練伴隨的極度生理痛苦,具有獨特的認識論價值。當舞者在反覆的蹲跳中經歷大腿肌肉的極限酸痛時,這種痛覺成為了一種通往歷史的通道。部落長輩口中那些「走在山稜線上」的身體經驗,抽象的敘事透過乳酸堆積與肌肉顫抖,被轉譯為舞者當下的體感記憶。「痛」因此成為了一種檔案形式,紀錄著族群歷史中的勞動與遷徙。
四、 織布(Tminun)作為結構邏輯:性別越界與空間修復
如果說「逆向行走」確立了腳譜的時間觀,那麼「織布」(Tminun)則提供了空間調度的核心邏輯。在太魯閣族傳統中,織布是女性專屬的技藝,象徵著將散亂的線索編織成有秩序的圖紋(Gaya)。
經緯交織與神話策略
TAI身體劇場將織布機的結構轉化為舞台空間:嚴格劃分的「前、中、後」三條基準線如同固定的「經線」,代表不可撼動的祖訓與宇宙秩序;而舞者在線際間的穿梭與跳躍,則如同靈活的「梭子」帶動「緯線」,象徵個體在結構中的能動性與生命實踐。
面對男性舞者操作織布概念的性別禁忌,瓦旦提出了一個極具詩意的神話策略:「所以我到月球上去織布」。這規避了地上的禁忌,也創造了一個神話性的越界空間。在作品《月球上的織流》中,這種性別流動成為了創作動力,展現了當代原住民藝術如何在尊重傳統與性別平權間尋求動態平衡。
斷線與接續的詩學
織布隱喻的另一層深意在於對「斷線」的處理。歷史的暴力(殖民、迫遷)造成了文化傳承的斷裂。在腳譜的演練中,充滿了頓挫、重複與高強度的耗損,這些動作質地模擬了織布時面對斷線的「接續」過程。舞者並非試圖粉飾太平地還原一個完美的過去,而是承認斷裂的存在,並透過身體的勞動在斷裂處結出新的繩結。這種「修復的詩學」,讓作品呈現出一種雖遍布傷痕卻依然強韌的生命力。
五、 生命史的模擬:1-20 腳譜的敘事光譜
若將1至20套腳譜視為一個整體,我們可以看到一條清晰模擬族群生命史的敘事線索:
- 秩序與方位(腳譜1-4): 單純的前後移動與重心確認,隱喻神話時代或傳統社會中,過去與未來模糊的穩定狀態。
- 勞動與生根(腳譜5-8): 引入複雜的「連續踩踏」(如起柱動作 Elut),象徵族群透過勞動在土地上生根,建立文化的積累期。
- 迷失與旋轉(腳譜9-10): 腳譜9引入的「軸心轉圈」是關鍵轉折。旋轉打破了前後線性的時空座標,導致方向感喪失。這具象化了殖民遭遇與現代性衝擊帶來的文化迷失,身體無法再區分Brah(過去)與Bukuy(未來),只能在暈眩中艱難地尋找內在軸心。
- 極限與超越(腳譜11-20): 後段的高強度垂直跳躍與強制吐氣,是對迷失後的重建。特別是腳譜20,透過將身體推向生理極限的「出神」狀態,重新連結了斷裂的歷史與未來。
六、 韌性美學與地圖重繪
綜觀TAI身體劇場的實踐,我們可從三個前瞻性的視域來理解其當代意義。
首先是一種「韌性美學」。腳譜中那種「重心順勢下沉」與「沾黏」(Sdal)的質地,展現了一種抵抗流動現代性的重力倫理。在社會高壓與邊緣化處境中,這種顫抖但堅持站立、不斷自我修正回歸中線(Ska)的身體,比完美的技巧更能傳達生存的真實。
其次是「創傷地理學」的實踐。腳譜將歷史上從Swasal到Kusung長達160公里的迫遷路徑,透過重複的踩踏折疊進幾平方公尺的舞台空間。每一記重踏,都是對失落土地的重新佔領與地圖重繪。
最後是「生態聲景」的建構。透過去除旋律性的音樂,專注於腳步撞擊、呼吸嘶吼與衣物摩擦的「勞動聲景」,腳譜建立了一種跨物種的溝通網絡。其中模仿鳥類與四足動物的動作,顯示了身體觀的開放性,為當前生態危機下的人與環境關係,提供了一種基於「共振」而非「征服」的倫理模型。
在逆風中背向未來,TAI身體劇場以腳譜為梭,在現代舞台上織造出了一張連結祖靈與當下的網,證明了原住民傳統並非博物館中的標本,而是能夠回應當代生存困境的活態技術。
七、 附錄:腳譜結構特徵與文化意涵對照表
本表針對腳譜中的關鍵動作序列進行了微觀解碼,展示了具體動作如何承載宏大的時空與文化隱喻。
